NK来源外泌体的肿瘤治疗方案
外泌体近几年的研究如火如荼,外泌体文献数量从2010年的282篇增长到5362篇,接近20倍,2025年至今2917篇,预计年底有望达成5900左右。目前大部分外泌体研究,尤其是治疗性外泌体主要集中种MSC来源,其它细胞来源目前研究相对较少。

图1. 6月16日Pubmed搜索“exosome”得到的统计数据
自然杀伤(NK)细胞作为特异性免疫效应细胞,NK细胞不仅是肿瘤免疫监视的重要组成部分,更在抗异常细胞免疫激活中发挥关键作用,兼具自然杀伤能力与免疫调节能力。
随着对NK细胞认知的深入,研究者发现其来源的外泌体(NK-exosome)保留了大部分肿瘤杀伤功能。Jong团队用外周血扩增的NK细胞生产的外泌体与不同肿瘤细胞系共孵育,发现外泌体对不同的细胞系均表现出明显的杀伤作用(图2);

NK外泌体对不同细胞系的杀伤作用,J Extracell Vesicles. 2017
Zhu团队通过NK-92的外泌体杀伤黑色素瘤细胞,观察到外泌体与黑色素瘤细胞的相互作用过程及剂量依赖的杀伤效果(图3)。
外泌体逐渐包围黑色素瘤细胞,Theranostics. 2017
NK外泌体用于肿瘤治疗的优势
相比于NK细胞,NK外泌体具有诸多独特优势:
· NK外泌体易通过物理修饰、化学修饰、生物修饰或免疫修饰等方式进行工程化改造以增强其特性;
· 基于细胞的疗法(包括NK细胞疗法)可能诱发"细胞因子风暴"的风险,导致患者被迫中止治疗甚至危及生命,而NK细胞外泌体在肿瘤治疗中具有更高安全性;
· 相较NK细胞,NK外泌体更易规模化,且便于储存运输(− 80 °C条件下可以稳定保存一年),生产成本更低。这些优势使NK细胞外泌体展现出较好的临床应用潜力。
· 自然杀伤细胞来源的外泌体可作为新型药物递送平台,在发挥自身抗肿瘤功效的同时,还能降低放疗等治疗手段的副作用。
NK外泌体发挥作用的机制:
NK外泌体对免疫刺激、免疫调节、免疫抑制和细胞毒作用对免疫系统发挥功能。
NK外泌体可携带不同的生物活性分子,包括治疗药物、微小RNA和细胞毒性蛋白等,以不同机制发挥作用:
· 负载紫杉醇(PTX)的Exos可杀伤肿瘤细胞
• 负载MiR-3607的Exos能抑制癌细胞侵袭
• 负载MiR-186的Exos可抑制细胞增殖并诱导凋亡
• 负载细胞毒性蛋白的Exos通过半胱天冬酶依赖/非依赖的凋亡途径杀死癌细胞。

NK外泌体的免疫调节、免疫抑制、细胞毒作用的机制,Cancer Cell Int. 2023
外泌体的修饰:
除了细胞直接制备获得外泌体直接用于治疗之外,外泌体还可通过种修饰方式实现治疗性分子的封装或表面展示。自然杀伤细胞来源的外泌体经过特异性靶向分子修饰,可实现精准药物递送,提高药物靶向性的同时,工程化外泌体也可引发更强的肿瘤杀伤效应。
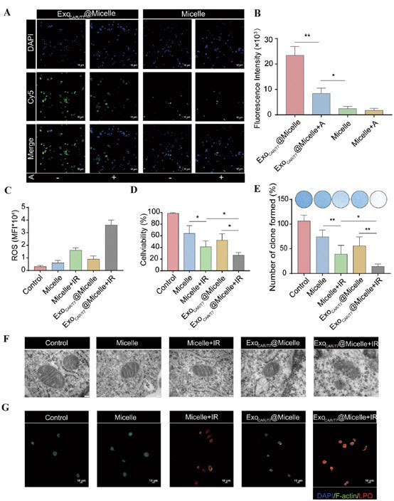
除此之外,工程化外泌体的载药释放时间点还可通过激光和超声辐射等物理手段进行控制。Liu团队将CAR-T7基因转入NK细胞外泌体,获得的Exo-CAR/T7@Micelle(其中胶束结构为PEG-TK-Ce6@RSL3)能精准靶向HER2+的乳腺癌细胞。此外,通过内部胶束结构采用光动力疗法(PDT)策略,在光敏剂氯e6(Ce6)和骨硫酮(TK)的ROS敏感键协助下,可产生活性氧(ROS)并实现ROS触发的药物释放(图5,图6)。上述工程化改造成功实现了HER2阳性乳腺癌脑转移的治疗。
图5. 工程化外泌体模型示意图,通过光动力疗法促使药物精准释放,
J Controlled Release. 2023
基因修饰的NK外泌体仿生“纳米炸弹”精准治瘤,J Controlled Release. 2023
总结外泌体的改造策略大致分为以下几种:
· 生物预处理
o 用细胞因子预处理免疫细胞可增强IEXs疗效。
· 基因工程改造
o 通过病毒载体或质粒将治疗分子封装至IEXs内部,或在其表面表达抗体等分子。
· 物理载药技术
o 电穿孔、超声处理、冻融循环和挤压法等物理方法可增加外囊泡膜通透性,促进药物装载。
· 化学修饰策略
o 共价/非共价化学修饰可实现配体或受体在IEXs表面的定向展示。

外泌体改造策略,Experimental & Molecular Medicine. 2024
自然杀伤细胞来源的工程化外泌体靶向递送依赖于表面靶向分子,这些分子使外泌体能够充分进入肿瘤细胞,同时在健康器官中保持较低浓度。通过额外物理调控,工程化外泌体可在特定时间释放生物活性治疗分子。因此,自然杀伤细胞来源的工程化外泌体不仅能延长肿瘤患者的生存时间,更有望为现代药物递送开辟新领域。
总结:
随着对外泌体分子特征和功能机制研究的深入,更多可能用于癌症免疫治疗的高效制剂正在被开发。单一疗法各具优劣,这促使研究者探索整合多种治疗策略,NK细胞外泌体恰能协同其他肿瘤治疗手段,在增强治疗效果的同时显著降低毒副作用。
尽管过往的NK外泌体研究提示其肿瘤治疗的应用前景,但外泌体的囊括的生物分子和其带来的生物学效应仍然存在很多未知。深入解析外泌体上细胞特异性分子事件,将为开发基于外泌体的新型生物标志物和治疗方案奠定基础。






